公积金提取
-
输入公式出现NAME错误怎么办?一篇文章教会你
私信回复关键词【UP】~获取VLOOKUP函数用法教程合集,一看就会!在初学Excel的过程中,大部分人都会遇到各种各样的问题。一旦遇到了问题,小白们可能会不知所措。问题最多的是在输入公式的时候,单元格里面会出现各种各样的乱码。(小白们通常叫做:乱码,Excel中称为:错误值。)我们将通过四篇文章的...
-
涉北京住房公积金提取!最新通知
5月6日,北京住房公积金管理中心发布《关于进一步开展住房公积金违规提取治理有关工作的通知》以及政策解读。北京公积金管理中心介绍,公积金的提取和使用大幅增长的同时,部分中介机构通过伪造证明材料、虚构租房及购房消费行为等手段,引诱缴存职工提取住房公积金的违规行为也在滋生。为进一步规范本市住房公积金提取,...
-
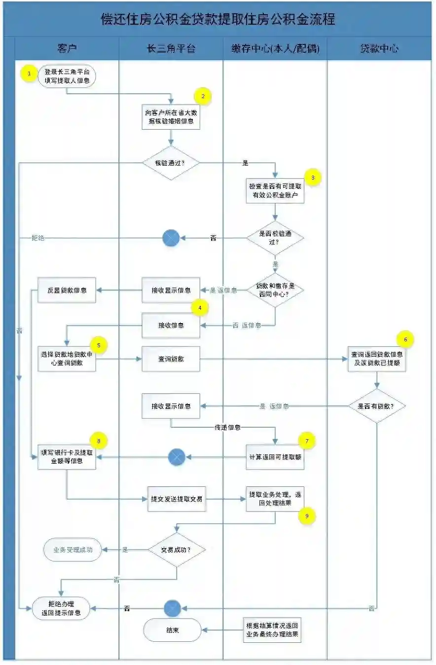
官宣!公积金提取新政
近日2024年长三角住房公积金一体化推进会在安徽省六安市召开并达成重要共识会议制订了2024年长三角住房公积金一体化工作方案,根据方案,长三角区域内城市可通过长三角“一网通办”平台,异地办理提取公积金业务,切实满足公积金贷款的职工家庭在长三角异地办理提取公积金需求。申请人本人或配偶名下有公积金贷款,...
-
广东潮州:首次买一手住房,可提取公积金支付首付款
潮州公积金官微4月24日消息,为深入贯彻落实党中央、国务院促进房地产业平稳健康发展的决策部署,加强市场预期引导,支持刚性和改善性住房需求,优化房地产市场环境,促进潮州市房地产业良性循环和健康发展,经市住房公积金管理委员会审议同意,以下五项促进潮州市房地产市场发展的相关措施,自即日起实施。具体包括:一...
-
省直住房公积金个人提取业务 开通网上预约服务绿色通道(附操作指南)
为进一步提升窗口服务工作效率,减少排队等待时间,为缴存职工提供更加优质、便捷的公积金服务,省直住房公积金中心在门户网站和官方微信公众号分别增设了个人提取业务预约功能,努力实现让“信息多跑路,职工少跑腿”的工作目标。网上预约取号功能的开通,能让前来办事的广大缴存职工更合理地安排自己的时间,提高办事效率...
-
上杭县在哪里可以办理异地公积金转移和公积金提取?
回复意见:您好!您的诉求件已收悉,现答复如下:如果您是要在上杭管理部办理公积金转入手续或支取公积金业务,地址为:上杭县北环路金丰大厦三楼。注:公积金异地转移手续是向转入所在地公积金中心申请办理的,如果您要把公积金转移到异地,只需向该中心办理公积金异地转入业务。办理流程:按照住建部发布《全国住房公积金...
-
低保怎么申领?你符合条件吗?每月能领多少钱?带你一起来了解
在当今社会,政府为保障民众基本生活提供了一系列救助措施,其中最为人熟知的便是最低生活保障制度,俗称"低保"。低保作为一个基本的社会援助体系,不只是维护民生和提供最低生活保障的关键手段,也是政府为帮助那些生活遇到困境的群体而采取的一项重要措施。本文旨在通俗易懂的语言中,详细解析低保的基...
-
龙岩市住房公积金2019年年报出炉!提取28.24亿元,发放个人住房贷款23.36亿元
龙岩市住房公积金2019年年度报告根据国务院《住房公积金管理条例》和住房和城乡建设部、财政部、人民银行《关于健全住房公积金信息披露制度的通知》(建金〔2015〕26号)的规定,经住房公积金管理委员会审议通过,现将龙岩市住房公积金2019年年度报告公布如下:一、机构概况(一)住房公积金管理委员会:住房...
-
蹊跷!铜川女子离世丈夫公积金被人办卡签名冒名领取
华商报铜川讯(记者袁小锋)铜川市民贾女士的丈夫高平2003年7月去世,但是2003年10月,以他个人身份信息办理的建设银行卡生效,2004年4月2日,高平这张建设银行卡上,被签名为“高平”的人取走现金7200元。直到2019年4月,贾女士才得知这笔钱是当年丈夫所在单位为高平缴纳的住房公积金。“人都死...
-
媳妇把公积金的钱都取出来了,一共七万
媳妇把公积金的钱都取出来了,一共七万,想要转到我的卡里,结果限额转不过来,试了试转两万也不行,也不知道具体限额多少!然后就商量着第二天让我拿着她的身份证去把钱取出来,提前打了银行的客服问清楚了:提额只能本人去、取钱可以代取(带上卡跟双方身份证就行)、河北地区二十万以下不用预约。第二天去了桥西区的一家...
推荐资讯
最新资讯
已经是最底部了~